炒股就看金麒麟分析师研报,权威,专业,及时,全面,助您挖掘潜力主题机会!
中信建投证券研究 文|周君芝
十一五到十四五, 20年风雨彩虹路,中国发展定位和相关政策,总体沿着四条基准展开。
国际环境大趋势是中美博弈外显,百年未见变局已至。中国从初级发展阶段过渡到增速换挡,适应新常态,再到高质量发展。
增长动能上,创新越发重要,当下已成为现代化建设全局的核心;出口、消费、投资三者的平衡关系,注重内外双循环。
政策导向上,从产业升级到安全自主,强调民生领域减负、国家战略领域投入增扩。财政从关注央地关系到构建财政金融体系,货币从利率汇率市场化到稳定市场和支持产业。
改革始终围绕人口、外交、政府边界、收入分配等领域展开。重视老龄化和少子化,外交上越发强调大国自信,关注政府治理能力,从注重分配过程到促进共同富裕。
五年规划是中国对未来五年发展愿景、指导思想、战略目标和优先领域所作的顶层设计。五年规划中,我们可以看到中国政府将对未来五年经济和社会发展走向的系统性描绘。
复盘十一五到十四五规划,结合十一五至十四五期间具体政策演进,我们能够更加清晰获知中国是怎样从过去二十年的机遇和风险中走过来。
一、从“十一五”到“十四五”宏观环境变化
外部环境判断:中美博弈外显,和平发展环境到百年大变局。
“十一五”规划中认为“外部环境总体对我国发展有利”,“十三五”提到了“单边 主义、保护主义、霸权主义对世界和平与发展构成威胁”。“十四五”规划中则提出“当今世界正经历百年未有之大变局”的重大判断。

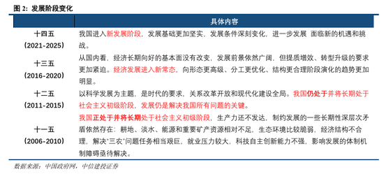
发展阶段界定:从发展初级阶段到增速换挡,再到新常态新阶段。
“十一五”和“十二五”时期对中国经济发展阶段的表述都是“我国仍处于并将长期处于社会主义初级阶段”。“十三五”规划中表述修改为“新常态”,供给侧结构性改革成为主线。“十四五”规划进一步提出了“新发展阶段”,主题就是高质量发展。

主线和指导思想:从关注经济增速到供给侧改革,再到追求质量。
“十一五”提出坚持以经济建设为中心,把发展作为执政兴国的第一要务。“十二五”期间的政策导向出现了明显变化,加快转变经济发展方式成为了整个规划的主线。“十三五”规划的主线则是供给侧改革,“十四五”规划中深化供给侧结构性改革依然是主线,但更强调高质量发展。

二、从“十一五”到“十四五”,中国发展重点变迁
创新地位不断加强,从推动产业升级到现代化建设全局的核心。
“十一五”、“十二五”规划中的政策导向中均提到了创新。在“十三五”的规划中,“创新被放在了国家发展全局的核心位置”,定调得到了显著的提高。到了“十四五”,定调被进一步修改为“坚持创新在我国现代化建设全局中的核心地位”。
消费投资出口导向:从消费到投资,从协调发展到内外双循环。
消费地位先上后下,投资先下后上。“十一五”、“十二五”规划均要求提高消费的占比,增强消费与投资之间的协调性。到了“十四五”规划则强调保持制造业比重基本稳定,并没有强调消费率的提升。

政府对出口定位相对没有消费和投资明确,总体取向上仍较为重视。“十一五”、“十二五”规划中明显强调从注重投资出口转向消费、投资和出口协调发展,也就是弱化出口导向的发展模式,“十四五”提出了双循环发展战略,其中内循环为主,外循环为辅。
产业政策变化:重视度不断提高,从产业升级到安全自主。
和产业相关的篇章位置和篇幅重要性逐渐提高。“十三五”时期政策重心开始转向创新发展,新增的创新发展战略被放到了第二篇,产业体系优化排在了第五篇。“十四五”期间产业体系的发展被进一步提高到了第二篇,重要性进一步提升。

随着中美竞争的加剧,政府对于产业政策的诉求从带动经济转型升级逐渐转向安全自主、突破封锁。“十二五”首次提出了培育发展战略性新兴产业的说法,并设置了增加值占比8%的目标。“十三五”规划提出了《中国制造2025》,设置了战略性新兴产业增加值占比15%的目标。2018年中美贸易摩擦加剧后,“十四五”规划中产业升级的目标也越来越重视安全,重视拥有完善的产业链,同时还进一步提出了谋划未来产业的说法。

基建从稳增长工具到支持高质量发展的工具。“十一五”、“十二五”期间,基建更多是用于拉动增长或者说稳增长的工具。 “十四五”规划新增了新型基建的概念,新基建主要是包含数字化相关的基础设施。随着增长目标的转换,基建又成为了支持高质量发展的工具,更多服务于现代化产业的建设。
三、从“十一五”到“十四五”,中国政策取向变化
货币政策取向:从金融市场化到稳定市场和支持产业。
“十一五”规划对货币政策提出了推进市场化改革的目标,汇率方面提出了完善有管理的浮动汇率制度。“十二五”时期央行更加侧重于宏观审慎监管,在对推进利率市场改革的表述中增加了稳妥二字。“十三五”规划中,关于推进利率、汇率市场化的表述被弱化。“十四五”规划中,汇率市场相关的内容着墨较少,利率市场化的基准从国债收益率曲线修改为LPR报价。
财政政策取向:重点从央地关系改革到财税金融体制构建。
“十一五”、“十二五”、“十三五”规划中均有提到财税体制改革,核心都是围绕中央和地方财权和事权的划分。“十四五”规划中,财税体制改革被建立现代财税金融体制的表述所替代,同时更加明确了服务实体经济的目标。
能源政策导向:从发展可再生能源到能源战略安全。
“十一五”规划开始重视发展可再生能源。“十二五”规划提出了低碳发展的理念,要推广低碳技术。“十四五”规划则进一步提出了双碳发展战略,对低碳发展提出了更高的要求。
四、从“十一五”到“十四五”,中国重点行业政策演绎
行业政策整体脉络沿着如下路径推进:民生领域减负,国家战略领域加强投入。
房地产政策:从完善调控到房住不炒。
“十一五”规划指出发展房地产业,“十二五”规划中新增了一节论述改善房地产市场的调控。“十三五”规划中新增了更多支持地产发展的内容,包括棚户区改造货币化安置,鼓励购房等重要表述。“十四五”规划中写入“房住不炒”。
教育政策:逐步重视职业教育,提倡教育减负反内卷。
“十一五”期间教育政策的重心是巩固义务教育。“十二五”规划中全面实施素质教育成为教育政策的重点,其中重要的内容是减负。“十三五”规划新增了对于职业教育的强调,“十四五”规划提出加快培育理工农医类专业紧缺人才,体现了对科技发展的重视。
医疗政策从加大财政投入转向降低成本。
“十一五”和“十二五”规划中都明确表示要加大对于医疗卫生事业的投入。但是在“十三五”规划中则提出了要降低公立医院的运行成本。而优化医疗投入的表述在“十四五”规划中得到了进一步的加强,提出要推进集采改革,推行按病种付费的方式来减少医疗开支。
军工政策:从保持防御到打造高水平战略威慑体系。
建国以来我国一直保持防御的军事战略方针,一直延续到“十一五”时期。“十二五”提出要提高打赢信息化条件下局部战争能力,标志着我国国防政策的重大转向。“十三五”时期相关表述进一步强化为打赢信息化战争。到了“十四五”规划,则变为打造高水平战略威慑和联合作战体系,强军的目标更加明确。
五、从“十一五”到“十四五”,重点领域改革方向
过去20年,中国重点领域改革始终围绕人口、中美关系、市场边界以及收入分配四个领域展开。
人口方面:越来越重视人口老龄化和生育少子化。
“十一五”和“十二五”规划中计划生育依然是基本国策。“十三五”规划开始放宽计划生育政策,重视人口老龄化,“十四五”则开始积极鼓励生育。
外交方面:从融入国际体系到积极参与国际治理体系变革。
“十一五”和“十二五”规划提出积极开展国际经济合作。“十三五”规划提出一带一路的建设计划,强化与周边国家的经贸联系。“十四五”规划则提出了积极参与全球治理体系改革和建设。
市场边界方面:逐步强调加强政府治理能力。
在“十一五”、“十二五”规划中都花了较大篇幅论述改革的内容,对于市场的关键表述是“市场在资源配置中的基础性作用”,“十三五”对于市场的重要性有所提升,表述修改为“健全使市场在资源配置中起决定性作用”。“十四五”规划明显淡化了改革相关篇幅,更加注重加强政府治理的能力,重心从市场向政府偏移。
收入分配:从注重分配过程公平到促进共同富裕。
“十二五”规划开始提出要提高居民收入、劳动报酬的比重,对分配问题的重视程度有所提升。在“十三五”、“十四五”规划中保留了“居民收入增长与经济增长同步、劳动报酬和生产率提高同步”的表述。

消费复苏的持续性仍存不确定性。今年以来,居民消费开始回暖,但恢复水平有限,未来延续低位震荡,还是能继续向常态化增速靠拢,仍需密切跟踪。消费如持续乏力,则经济回升动力受限。
地产行业能否继续改善仍存不确定性。本轮地产下行周期已经持续较长时间,当前出现短暂回暖趋势,但多类指标仍是负增长,未来能否保持回暖态势,仍需观察。
欧美紧缩货币政策的影响或超预期,拖累全球经济增长和资产价格表现。地缘政治冲突仍存不确定性,扰动全球经济增长前景和市场风险偏好。

