智东西11月22日杭州报道,今日,中国云谷AI+产业生态创新空间和“魔搭社区”(杭州)开发者中心正式启用。杭州市“AI开源政策包”和杭州市AI场景开放示范“两张清单”在现场发布,新政策推出了“单家企业每年最高补助1000万元”等多项支持。

一系列举措标志着杭州在AI开源生态领域再下一城。尤其是“AI开源政策包”和“两张清单”,对广大AI创业者和开发者来说,如同提供了一份“真金白银的创业护航计划”,以及一张攻略详细的“场景寻宝图”。
首先来看由杭州市经信局发布的杭州市“AI开源政策包”,分为市级政策和区级政策两大部分。
(杭州)市级政策主要内容如下:
1、推动优质开源项目纳入杭州创新产业目录、首版次软件目录。
2、鼓励软件企业面向操作系统、数据库、云计算、大数据、AI、区块链等领域发布基础性、前瞻性的自主技术开源项目,对在开放原子开源基金会托管的孵化期开源项目,给予一次性100万元奖励。
3、每年遴选优秀开源项目和基于开源项目开发的优质原创软件产品给予最高50万元奖励。
4、对模型下载量靠前、模型性能排名持续领先、社区贡献度高的开发企业,按照贡献模型、算子等不同类别,给予最高100万元分档奖励。
5、鼓励政府、国企、事业单位优先使用基于开源大模型的AI解决方案。
7、每年安排一定额度智能券和算力券,支持魔搭社区面向开发者提供免费算力。
8、支持魔搭社区(杭州)开发者中心创建AI产业生态创新空间,最高可获得200万元支持。
9、支持建设开源社区等产业生态的共性平台,按年度对外投入收入的情况给予最高200万元支持。
(西湖)区级政策主要内容如下:
1、对入驻企业办公用房租赁和装修费用给予最高400万元补贴。
2、对有成长性且达到规模以上的AI企业进行阶梯式补助,最高500万元。
3、经省级及以上部门认定的AI领域公共技术服务平台给予每年最高500万元的资金支持。
4、对入驻园区的AI人才给予最高20万元补助。对园区内高层次人才创办的AI企业、平台,给予企业员工住房补贴名额。
5、对购买或租用智能算力服务开展大模型训练、推理、应用探索的企业,给予每家企业每年最高1000万元的支持。
6、对园区内企业进入国内有关重点开源社区版本代码贡献排名前列的,给予最高500万元奖励。

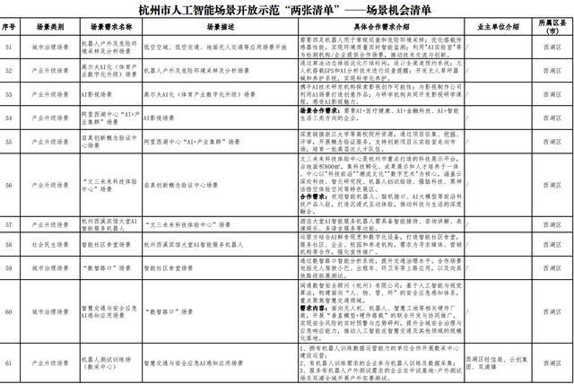
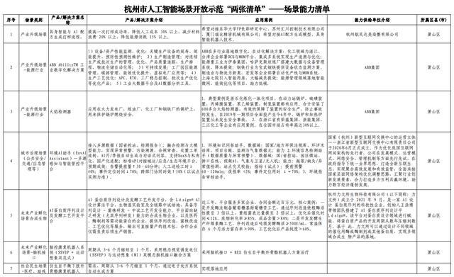
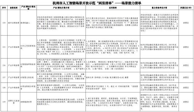
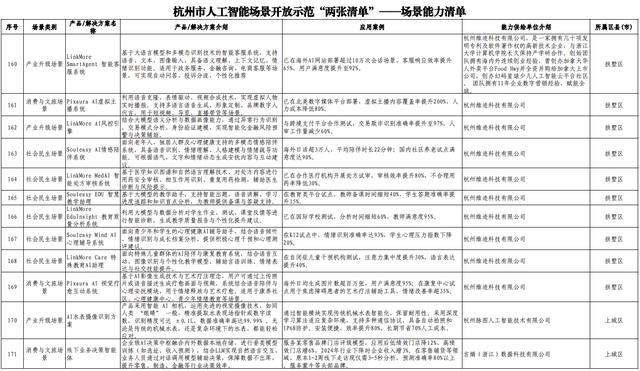
不仅“给资金”,还“给场景”。由杭州市发改委发布的新一批杭州AI+场景“两张清单”——292项场景机会清单和362项场景能力清单,覆盖了城市治理、社会民生、产业升级三大核心场景,充分体现了杭州“饭喂到嘴边”的营商风格。
场景机会清单为33页,覆盖292项机会场景,包括“湖滨步行街AI黑科技首发街区”、“隐患排查AI大模型”、“人防工程巡检机器人、智算中心巡检机器人”等覆盖各个区、各个行业的机会场景。



292项场景机会截图(部分截图)
完整场景机会清单地址:
https://hzscene.cn/ai_opportunity_list.pdf
场景能力清单为47页,覆盖362项场景能力,包括“具身智能与AI配方生成打样流程”、“环境AI助手(EnvAI Assistant)—多源感知与智能管控平台”、“AI资金智能分析装备”、“Souleasy EDU 智慧教学助理”等。



362项场景能力清单(部分截图)
完整场景能力清单地址:
https://hzscene.cn/ai_scene_ability_list.pdf
为促进“两张清单”有效转化为合作项目,杭州将构建两个对接机制:一是供需的高效对接,包括组织数贸会、云栖大会、“AI+”产业发展与场景开放对接大会等举措;二是要素精准对接,发挥“杭州E站平台”金融赋能作用对接“投、贷、补、担、保”的全生命周期金融服务。
会上正式启用的“魔搭社区”(杭州)开发者中心,是魔搭社区的首个线下实体空间,首期面积超过1万平方米,通过设置多功能场景,以及引入数据要素服务、应用场景对接、AI硬件开发、模型创新与服务、产品发布与用户验证、具身智能数据采集与训练、开源学习等8个公共服务平台,助开发者实现创意落地的全流程闭环。除了上述进展,共建AI教科人一体化发展高地合作签约同期完成,AI“百模大战”比赛也随之开启。
“魔搭社区”(杭州)开发者中心正式启用
“魔搭社区”(杭州)开发者中心的启用标志杭州在构建AI开源生态上迈出重要一步。阿里云智能集团研发副总裁、大数据和智能实验室负责人叶杰平在此次大会中谈道,魔搭社区秉承“模型即服务”(MaaS,Model as a Service)的理念,将AI模型变为直接可用的服务。
自2022年11月成立至今,魔搭社区汇聚了超12万个开源模型、5500+MCP服务和调试工具,服务了全球超2000万开发者,成为国内最大、全球第二的模型开源社区。经过三年多的发展,包括DeepSeek、腾讯、阶跃星辰、MiniMax、Kimi、上海人工智能实验室等推出的业界头部模型均在魔搭社区率先开源。
以开源生态建设为发展主线,杭州正加快打造具有全球竞争力和影响力的AI创新高地。今年6月,杭州市发布了《杭州市人民政府关于印发杭州市加快建设人工智能创新高地实施方案(2025年版)的通知》,提到到2025年底要实现“全市AI核心产业营业收入超3900亿元”、“全市投向AI的产业基金组建规模突破1000亿元”等目标,并提出了“最高补助5000万”的AI政策20条。(《年营收超3900亿!杭州发重磅AI政策20条:最高补助5000万》)
官方数据显示,2024年杭州市AI核心产业规模达3553亿,目前拥有AI规模以上核心产业企业767家,大模型50款;杭州培育的通义千问和DeepSeek两大基础模型综合性能长期位列全球第一阵营,通义千问衍生模型数量超18万个。
